提供給客戶更好更專業更完整的服務
繁體中文
ENGLISH
關於雅嘉
公司簡介
公司沿革
製程能力
企業社會責任
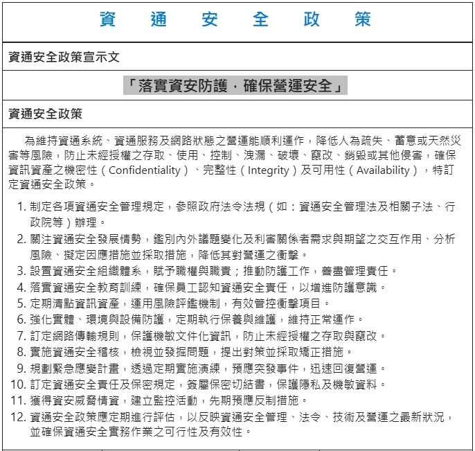
資通安全政策
品質管理
服務項目
聯絡我們
Menu
關於雅嘉
公司簡介
公司沿革
製程能力
企業社會責任
資通安全政策
品質管理
服務項目
聯絡我們
繁體中文
ENGLISH
資通安全政策
電話:(04) 2538-6265
傳真:(04) 2536-0261
地址:台中市潭子區祥和路47號
信箱:
sale@yaga.com.tw
Copyright © 雅嘉電子股份有限公司